Agile-трансформация — это процесс перехода компании от традиционных методов управления к гибким подходам в работе. Но в отличие от точечного внедрения отдельных методик, Agile-методики внедряют во всю компанию и в итоге меняют принципы управления, планирования, организационной структуры и корпоративной культуры.
В статье разбираемся, кому нужна agile-трансформация, как ее провести и решить возможные трудности.

Agile-трансформация
В чем отличие agile-трансформации от простого внедрения agile
Внедрить agile и провести agile-трансформацию — немного разные понятия.
Многие компании начинают внедрять отдельные элементы — Scrum-доски, ежедневные стендапы, Канбан-системы — но это лишь инструменты, которые сами по себе не дадут нужного эффекта без изменения подхода к работе.
Иногда компании внедряют гибкий подход только в часть команд. А в остальных сохраняют жесткую иерархию, где все решения принимаются топ-менеджментом без учета обратной связи от команд.
В обоих ситуациях преимущества agile будут минимальными, а сотрудники быстро разочаруются в очередной корпоративной инициативе. Все потому, что никто не поймет преимуществ agile. У сотрудников просто появится больше работы и ответственности, но подход к работе не поменяется.
Цель agile-трансформации — создать компанию, которая сможет быстро адаптироваться к изменениям рынка и потребностям клиентов и поэтому будет быстрее выпускать продукты на рынок, повышая удовлетворенность клиентов. А главное — где agile работает во всех командах и на всех уровнях.
Признаки, что компании нужна agile-трансформация
Продукты долго не выходят на рынок. Если от идеи до запуска проходят месяцы или даже годы, компания рискует создавать устаревшие продукты еще до выхода. Гибкий подход позволяет быстро тестировать гипотезы и запускать новые продукты, чтобы не терять потенциальную прибыль.
Компания долго реагирует на изменения рынка. Если компания не может оперативно реагировать на действия конкурентов, изменения в законодательстве или новые потребности пользователей, теряет на этом клиентов и время. А значит — и деньги. Agile-подход позволяет быстро перераспределять ресурсы и менять приоритеты в зависимости от текущей ситуации.
Текучка специалистов. Жесткая иерархия, микроменеджмент и размытая ответственность приводят к тому, что лучшие сотрудники уходят к конкурентам. Люди хотят работать в среде, где ценят их мнение, дают возможность принимать решения и видеть результаты своей работы. Agile-трансформация помогает перестроить корпоративную культуру и создать благоприятную обстановку для сотрудников.
Проблемы с коммуникацией внутри компании. Если в компании маркетинг, продажи, разработка и другие отделы работают изолированно друг от друга, появляется недопонимание, конфликты и работа ради работы. Agile-подход предполагает формирование кросс-функциональных команд, где специалисты разных профилей работают вместе над общей целью.
Нет понимания, ради чего работает компания. Если не получается ответить на вопрос, какую ценность создала команда за последний месяц, либо, если команда оценивает работу только по количеству выполненных задач, это признак проблем с метриками. Agile-трансформация помогает определить понятные ценности для пользователя и бизнеса.

Кому нужна agile-трансформация
Хочешь развиваться системнее?
Выбери, что ближе тебе — и получи 🎁 подборку материалов от Neogenda.
Преимущества agile-трансформации для бизнеса
Ускоряет вывод продукта на рынок. Компания McKinsey провела исследования и выяснила, что agile-команды задерживают выпуск продуктов на 30% реже по сравнению с традиционными методами. Это значит, что команды сокращают цикл разработки и изначально создают нужный и работающий продукт.
Повышает качество продуктов. В agile-подходе команды работают короткими итерациями и получают регулярную обратную связь от пользователей. Это позволяет выявлять и исправлять проблемы на ранних этапах, а не в конце длительного цикла разработки. В результате конечный продукт лучше соответствует потребностям пользователей.
Растет вовлеченность сотрудников. В agile-подходе команды сами определяют, как достичь поставленных целей. Это повышает их мотивацию и заинтересованность в результате. Это доказали McKinsey в еще одном исследовании. Они проанализировали 22 компании и выявили, что agile-трансформация повысила вовлеченность сотрудников на 20-30%.
Снижаются расходы и улучшается unit-экономика проектов. Agile позволяет быстро проверять идеи на небольших сегментах пользователей и масштабировать те решения, которые приносят прибыль.
Повышается прозрачность процессов. Регулярные встречи и визуализация рабочих процессов через Kanban-доски делают работу команд видимой для всех. Руководители получают актуальную информацию о статусе проектов, проблемах и рисках. Повышается доверие между всеми участниками процесса, снижается количество конфликтов и недопониманий.
Как понять, что компания готова к agile-трансформации
Перед началом agile-трансформации нужно понять, насколько компания готова к изменениям. Это поможет определить, с чего начать и выбрать наиболее подходящую стратегию трансформации. Оценивать компанию можно разными способами.
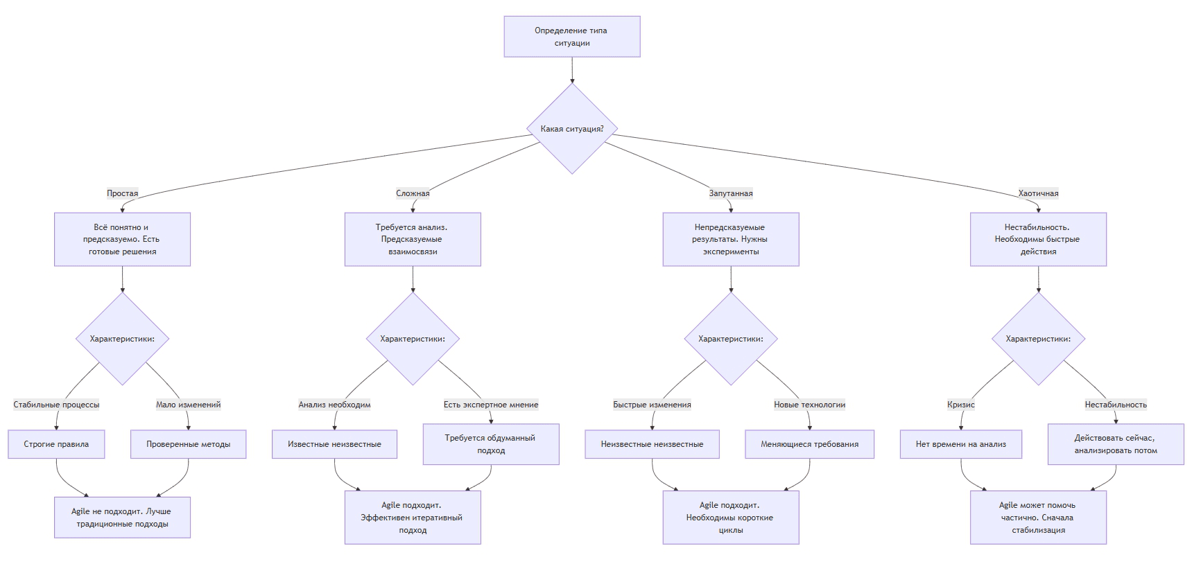
По модели Киневина. Это инструмент, который помогает понять, в какой среде работает компания и как ей лучше управлять. Модель выделяет четыре типа ситуаций:
- Простая ситуация — когда все понятно и предсказуемо. Когда известно, как решать задачи.
- Сложная ситуация — когда нужно подумать и разобраться, прежде чем действовать.
- Запутанная ситуация — когда нельзя предсказать, что произойдет, и приходится пробовать разные решения.
- Хаотичная ситуация — когда все очень нестабильно и нужно быстро действовать.
Agile-подходы лучше всего работают, когда ситуация сложная или запутанная.
Например, компания, которая делает мобильные приложения, постоянно узнает про новые технологии и меняющиеся желания пользователей. Ей нужно быстро подстраиваться под изменения. Agile поможет такой компании работать маленькими шагами и быстро адаптироваться.
А вот завод, где производят лекарства по строгим правилам и процессам, может не получить большой пользы от полного перехода на agile. Для него лучше взять только некоторые полезные практики.

Небольшое пояснение к схеме: известные неизвестные — это факторы, о существовании которых мы знаем, но не знаем их точных значений или влияния. Неизвестные неизвестные — это факторы, о существовании которых мы даже не подозреваем.
По Agile suitability model. Эта модель помогает оценить, готова ли компания к agile, по разным показателям:
- Культура компании. Ценят ли в компании совместную работу и новые идеи.
- Как устроено управление. Много ли начальников, кто принимает решения.
- Размер команд. Для agile лучше команды по 5-9 человек.
- Общение с клиентами. Можно ли быстро узнать их мнение и собрать обратную связь.
- Типы проектов и нужна ли для них гибкость.
- Технические инструменты и отлаженность процессов работы.
Компания получает оценки от 1 до 5 по каждому пункту. Если средняя оценка меньше 3, значит, есть серьезные препятствия для перехода на agile. Сначала лучше исправить проблемы, а уже потом менять подход к работе.
Например, рекламное агентство с хорошей командной работой и слишком большим числом согласований, может сначала упростить процесс принятия решений. А уже потом внедрять agile-методы.
Вот примерная таблица, которая поможет провести оценку:
| Категория | Описание |
| Культура компании | 1 – Сотрудники избегают изменений, боятся рисковать, информация не распространяется.
2 – Сотрудники неохотно принимают изменения, мало делятся информацией. 3 – Нейтральное отношение к изменениям, информация распространяется не всегда. 4 – Сотрудники открыты к изменениям, делятся знаниями, готовы экспериментировать. 5 – Активно поддерживают изменения, открыто обсуждают ошибки, постоянно учатся. |
| Структура управления | 1 – Жесткая иерархия, все решения принимает руководство.
2 – Многоуровневая структура, долгие согласования. 3 – Средняя иерархия, некоторые решения принимаются на уровне команд. 4 – Небольшая иерархия, команды могут работать автономно. 5 – Плоская структура, команды самоорганизуются и принимают большинство решений. |
| Размер и распределение команд | 1 – Очень большие команды (более 20 человек), работающие в разных часовых поясах.
2 – Большие команды (15-20 человек) с разной географией. 3 – Средние команды (11-15 человек), работающие в одном или близких офисах. 4 – Команды оптимального размера (5-9 человек), работающие в разных местах. 5 – Команды оптимального размера (5-9 человек), работающие в одном месте. |
| Взаимодействие с клиентами | 1 – Очень редкое общение с клиентами, через посредников.
2 – Ограниченное общение, в основном через формальные каналы. 3 – Периодическое взаимодействие, есть возможность получать обратную связь. 4 – Регулярное взаимодействие, клиент доступен для команды. 5 – Постоянное взаимодействие, представитель клиента работает вместе с командой. |
| Тип и критичность проектов | 1 – Высококритичные проекты с жесткими требованиями и регуляциями.
2 – Формализованные проекты с мало меняющимися требованиями. 3 – Смешанные проекты, некоторые требования могут меняться. 4 – Проекты с изменяющимися требованиями, допускающие гибкость. 5 – Инновационные проекты, требующие постоянной адаптации. |
| Технические практики | 1 – Отсутствие автоматизации, ручное тестирование, редкие релизы.
2 – Минимальная автоматизация, долгий цикл выпуска продукта. 3 – Частичная автоматизация, средний цикл выпуска. 4 – Хорошая автоматизация тестирования, быстрые релизы. 5 – Полная автоматизация, непрерывная интеграция и доставка. |
| Зрелость процессов | 1 – Хаотичные или отсутствующие процессы.
2 – Базовые процессы без систематического применения. 3 – Определенные процессы, соблюдаемые командами. 4 – Отлаженные процессы с измерением эффективности. 5 – Оптимизированные процессы, постоянно улучшаемые. |
Также понять, готова компания к трансформации или нет, можно по простому анализу:
- Опросите сотрудников, насколько они готовы к изменениям в компании.
- Проведите интервью с руководителями разных уровней и оцените, готовы ли они внедрять изменения и меняться вместе с командами.
- Проанализируйте несколько недавних проектов: как быстро вносились изменения, насколько эффективно работали команды, какие проблемы возникали.
- Оцените текущие процессы принятия решений: кто и как быстро принимает решения, насколько они понятны для команд.
Если после анализа вы поймете, что сотрудники боятся перемен, руководители не готовы делегировать, проекты затягиваются из-за бюрократии, а решения принимаются медленно, стоит задуматься об agile-трансформации.
Как провести agile-трансформацию в компании
Внедрение гибких методологий — поэтапный процесс. Рассказываем о каждом.
Подготовительный этап: сформировать стратегию трансформации
Перед сменой процессов в компании нужно определить, зачем вы это делаете и какой результат хотите получить. На этом этапе важно:
- Сформулировать проблемы, которые должна решить agile-трансформация. Например, ускорить вывод продуктов на рынок.
- Определить, как будет выглядеть компания после трансформации.
- Определить ценности agile, которые важны для вашего бизнеса.
- Оценить, какие ресурсы потребуются для трансформации (время, люди, финансы).
Организовать стратсессию для руководителей и ключевых стейкхолдеров
Любая серьезная трансформация начинается сверху. Если руководство не поддержит изменения, они просто не приживутся. Поэтому нужно провести стратегическую сессию, на которой:
- Объяснить топ-менеджменту компании, как именно agile-подход поможет достичь бизнес-целей.
- Предположить основные проблемы, которые могут возникнуть, и обсудить их.
- Определить роли в процессе трансформации (кто будет спонсором, кто — мотиватором команд).
Создать дорожную карту трансформации с конкретными этапами
Дорожная карта — это визуализация вашего пути к agile-организации. Она должна включать:
- Последовательность этапов трансформации (что за чем следует).
- Временные рамки для каждого этапа.
- Ключевые вехи, по которым можно отслеживать прогресс.
- Зоны ответственности команд и отдельных сотрудников.
Хорошая дорожная карта не должна быть слишком детализированной. Но должна давать четкое понимание будущих действий и основных этапов.
Читайте также: Что такое роадмап проекта, как его сделать и в чем его отличие от продуктового роадмапа
Обучить сотрудников Agile и сформировать несколько agile-команд
Этот шаг нужен для тех компаний, где еще не используется Agile. Не стоит внедрять гибкие методологии сразу во всех сферах. Лучше делать это поэтапно и начинать с нескольких команд. Для этого сотрудников нужно сначала обучить. Провести базовые тренинги по agile-мышлению, воркшопы по Scrum и Kanban для команд, которые будут использовать эти фреймворки. Также стоит обучить будущих скрам-мастеров, product owner и agile-коучей.
Затем можно постепенно трансформировать работу. Для этого:
- Выберите 2-3 команды, которые готовы к изменениям. Создайте подходящие условия: пространство для работы, инструменты для управления проектами, отсутствие микроменеджмента.
- Определите подходящие проекты — они не должны быть критичными для бизнеса, чтобы не навредить компании в случае сложностей.
- Когда внедрите agile в отдельных командах, через время анализируйте результаты. Собирайте обратную связь и корректируйте процессы. Когда увидите первые успехи — увеличенную скорость разработки, улучшение качества продукта или повышение удовлетворенности клиентов, постепенно масштабируйте agile-подход на другие команды.
Внедрите инструменты для отслеживания процессов
Один из ключевых принципов agile — прозрачность. Чтобы ее добиться, нужно использовать инструменты для управления проектами:
- Физические или онлайн kanban-доски для визуализации рабочего процесса.
- Инструменты для планирования спринтов и отслеживания прогресса: Jira, Asana и др.
- Сервисы для проведения встреч, ретроспектив и сбора обратной связи.
- Дашборды для отслеживания ключевых метрик.
Главное — не перегрузить команды инструментами, чтобы не создать лишнюю бюрократию и не нагрузить сотрудников лишней работой.

Инструменты для управления проектами
Определите метрики успеха и способы отслеживания
Чтобы понимать, насколько успешна ваша трансформация, нужно определить конкретные метрики и регулярно их отслеживать:
- Бизнес-метрики. Например, time-to-market, возврат инвестиций, удовлетворенность клиентов.
- Метрики процесса. Например, скорость работы команд, предсказуемость поставок, частота релизов.
- Метрики культуры. Например, вовлеченность сотрудников, текучесть кадров, количество инициатив от сотрудников.
- Технические метрики. Например, количество багов, скорость внедрения изменений, стабильность системы.
Читайте также: 5 самых важных Agile-метрик и 11 второстепенных
Проблемы, которые мешают Agile-трансформации
Сопротивление изменениям со стороны сотрудников и менеджмента. Сотрудники могут бояться потерять стабильность, понятную роль или статус в компании. А менеджеры — потерять контроль над сотрудниками и авторитет.
Как это проявляется:
- Саботаж новых процессов («У нас и так все работает, зачем что-то менять?»).
- Формальное соблюдение процессов без понимания их сути.
- Работа старыми методами.
Как преодолеть:
Активно вовлекайте сотрудников в процесс трансформации с самого начала. Давайте людям выражать свое мнение.
- Хвалите сотрудников и поощряйте тех, кто поддерживает изменения.
- Трансформируйте роль менеджеров из контролирующей в поддерживающую.
Сложности из-за совмещения старых и новых процессов. В большинстве компаний невозможно в один день полностью переключиться на agile. В итоге какое-то время компания работает в переходном периоде, когда старые и новые процессы сосуществуют.
Основные трудности:
- Команды должны соблюдать требования и старых, и новых процессов.
- Конфликт приоритетов между agile и традиционными командами.
- Непонимание, какому процессу следовать в конкретной ситуации.
- Перегрузка сотрудников из-за параллельного использования разных систем.
Как преодолеть:
- Создайте четкую карту переходного периода с указанием, какие процессы остаются, а какие меняются.
- Определите правила взаимодействия между agile и традиционными командами.
- Временно увеличьте ресурсы для команд, которые находятся в переходном периоде.
- Постепенно убирайте устаревшие отчеты и процессы.
Недостаток знаний и опыта в области agile-методологий. Иногда компании внедряют agile, хотя не понимают всех нюансов методологии. В итоге практики применяются поверхностно, без понимания самой сути.
Как преодолеть:
- Инвестируйте в обучение сотрудников всех уровней, не только команд разработки. Поощряйте получение сертификатов (PSM, PSPO, SAFe) ключевыми сотрудниками.
- Пригласите опытных agile-коучей для поддержки команд на ранних этапах.
- Регулярно проводите ретроспективы не только процесса разработки, но и самого внедрения agile.
Разочарование руководства из-за медленных результатов. Руководители часто ожидают быстрых улучшений после начала agile-трансформации. Но бывает, что сначала продуктивность может даже снизиться, пока команды адаптируются к новым методам работы.
Типичные ситуации:
- Сомнения в целесообразности продолжения трансформации.
- Возврат к старым методам при первых трудностях.
- Сокращение бюджета на трансформацию до того, как появятся реальные результаты.
Как преодолеть:
- Заранее установите реалистичные ожидания о сроках появления первых результатов.
- Фокусируйтесь на измеримых метриках, которые показывают прогресс. Хоть и небольшой.
- Разделите трансформацию на небольшие этапы с ясными критериями успеха.
- Регулярно демонстрируйте связь между agile-практиками и бизнес-целями компании.

Проведение agile-трансформации
Сложность масштабирования agile-подхода на всю организацию. Часто компании успешно внедряют agile в отдельных командах, но с переносом на всю организацию не справляются.
Основные проблемы:
- Непонимание как адаптировать agile для нетехнических отделов.
- Сложности координации работы множества agile-команд.
- Конфликты между agile-командами и традиционными структурами вроде финансов и HR.
- Потеря гибкости из-за масштабирования.
Как преодолеть:
- Масштабируйте с помощью специальных фреймворков с учетом специфики вашей организации. Например, с помощью фреймворков SAFe, LeSS или Nexus.
- Используйте инкрементальный подход: масштабируйте постепенно, начинайте с связанных команд.
- Регулярно пересматривайте и упрощайте процессы, чтобы предотвратить бюрократию.
Что в итоге
- Agile-трансформация — переход компании от традиционных методов управления к гибким подходам. Agile-методики внедряются во всю компанию и меняют принципы управления, планирования, структуры и культуры.
- Цель agile-трансформации — сделать так, чтобы компания могла быстро адаптироваться к изменениям рынка и потребностям клиентов.
- Признаки, что компании нужна agile-трансформация: медленное внедрение продуктов, долгая реакция на изменения рынка, текучка специалистов, проблемы с коммуникацией, нет понимания ценности работы.
- Agile-трансформация ускоряет вывод продукта на рынок, повышает качество продуктов, увеличивает вовлеченность сотрудников, снижает расходы и улучшает unit-экономику проектов, повышает прозрачность процессов.
- Перед началом agile-трансформации нужно оценить готовность компании к изменениям с помощью различных инструментов и опросов.
- Внедрение гибких методологий проходит в несколько этапов: подготовительный этап, формирование стратегии трансформации, обучение сотрудников, внедрение инструментов для отслеживания процессов, определение метрик успеха и способов отслеживания.
- Основные проблемы при agile-трансформации: сопротивление изменениям со стороны сотрудников и менеджмента, сложности совмещения старых и новых процессов, недостаток знаний и опыта в области agile методологий, разочарование руководства из-за медленных результатов, сложность масштабирования agile-подхода на всю организацию.
Если хотите провести agile-трансформацию и вывести компанию на новый уровень, обратитесь за помощью в Neogenda. Просто запишитесь на бесплатную консультацию, и наши эксперты помогут интегрировать модель в ваш бизнес.

